首页
学校概况
学校简介
学校领导
学校风光
学校黄页
学校荣誉录
学校章程
机构设置
党政、群团组织
教辅机构、服务部门
二级院部
教育教学
教务处
教务管理系统
网络教学平台
智慧教育平台
毕业设计管理系统
招生就业
招生信息网
就业创业服务网
迎新
科研与社会服务
科研与社会服务处
星创空间
阳光政务
阳光服务中心
信息公开
章程实施
学工动态
学校新闻
学校新闻
学校公告
创业专栏
视频新闻
招生就业
聚焦党代会
“楚怡”职业教育
学校公告
当前位置:
首页
>
学校新闻
>
学校公告
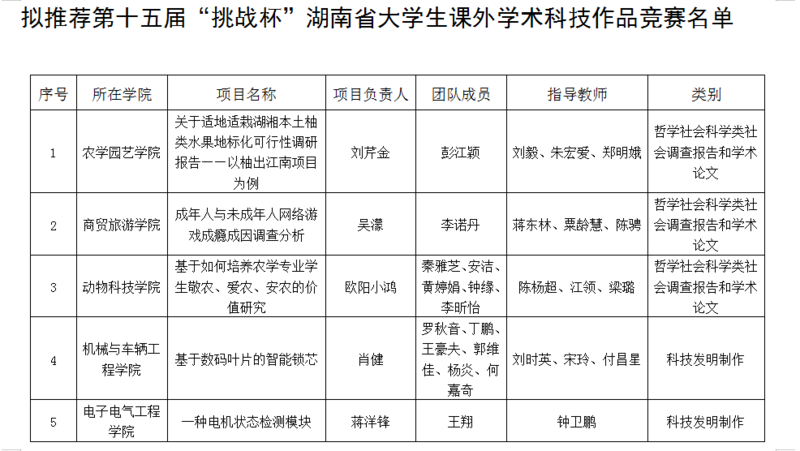
关于2023年“挑战杯”大学生课外学术科技作品竞赛校级决赛评选结果的公示
发表时间:
2023-03-29